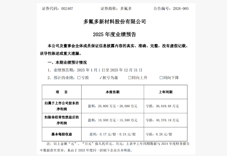
1月26日晚间多氟多披露业绩预告。公司预计2025年实现归属于上市公司股东的净利润2亿元-2.8亿元,上年同期亏损3.08亿元。公告指出:预告期内,受益于新能源汽车及储能市场需求的快速增长,公司六氟磷酸锂、新能源电池等主要产品销量同比大幅提升,带动毛利实现显著增长。与此同时,公司坚守契约精神,按约定执行部分长期协议中的低价订单,对本期盈利水平造成一定影响。

1月26日晚间多氟多披露业绩预告。公司预计2025年实现归属于上市公司股东的净利润2亿元-2.8亿元,上年同期亏损3.08亿元。公告指出:预告期内,受益于新能源汽车及储能市场需求的快速增长,公司六氟磷酸锂、新能源电池等主要产品销量同比大幅提升,带动毛利实现显著增长。与此同时,公司坚守契约精神,按约定执行部分长期协议中的低价订单,对本期盈利水平造成一定影响。


总编辑:郑老师18273191781
参与评论
共收到条评论